四川天府新区医学交流促进会医保支付病案质控协同专委会成立大会暨第一次学术会议通知
为深化医疗保障制度改革,破解医保支付与病案质控协同难题,共同构建“医保-医疗-财务-质控”四位一体的学术交流平台,推动医疗服务价值转型,实现医疗质量、医保效益、运营效率的优化,经研究,我会定于2025年7月26日在成都举办四川天府新区医学交流促进会医保支付病案质控协同专委会成立大会暨学术研讨会,现将有关事宜通知如下:
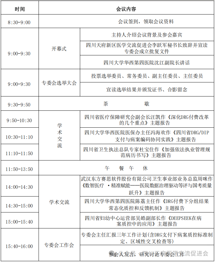
时间:2025 年 7 月 26 日 上午9:00-下午16:00(周六)
地点:成都市成华区白龙江路6号雅悦蓝天酒店二楼天宇厅会议室
酒店位置示意图:

交通指南:
高铁:可乘车直达成都东站东广场出口往东北方向前行1.1公里至酒店;
地铁:可换乘地铁7号线外环至成都东客站下车,从西出口出发,前行约1.1公里至酒店;
公交:可换乘50路公交车在金马河路口站下车前行396米;或换乘40路/147路/47路公交车至成都东客站(东广场)站下车后前行 304米至酒店。
主办单位:四川天府新区医学交流促进会
承办单位:四川大学华西公共卫生学院(华西第四医院 )
1.四川天府新区医学交流促进会医保支付病案质控协同专委会候选委员;
2.领导、嘉宾、专家;
3.各相关医疗机构医保、病案等科室人员;
4.相关企事业人员。
培训时间及学术报告内容如有调整,以会议当天的日程为准。

医促会办公室欧老师:13980452816
医促会办公室杨老师:13608210732
医促会办公室邓老师:18881484182
酒店工作人员袁先生:18144317232
本次会议免会议注册费,拟任委员需缴纳300 元会员费;
缴费方式:
(1)二维码

(2)医促会对公账户
全称:四川天府新区医学交流促进会
账号:51050110244500005070
开户行:中国建设银行股份有限公司成都天府新区支行
(3)将缴费凭证备注单位+姓名发送至邮箱sctfych-org-cn@163.com, 或者直接联系医促会杨老师提交;
(4)已缴费、需要开票的参会人员请将开票信息填入开票信息收集表(详见附件)发送至邮箱(见上)或联系医促会杨老师提交。
2.本次会议参会人员可获取相应省继续教育学分3分;
3.有住宿需求的参会人员,可提前联系会务组工作人员代为协调预订。
本会议仅进行线下交流,期待与您在未来的学术交流中不 断相聚!让我们以学术为本,秉持创新精神,踔厉奋发,共同推动医保支付病案质控学科发展、助力医疗服务质量的提升!
附件:
开票信息收集表.docx