癌症是一种复杂的疾病,其发生与多种基因突变密切相关。然而,尽管在许多正常组织中广泛存在携带癌变突变的细胞,但这些细胞大多数并不会发展成癌症。这一现象表明,除了基因突变之外,细胞的内在特性和微环境也在癌变过程中起着重要作用。
癌症突变的普遍性
近年来的研究发现,正常组织中存在大量携带癌变突变的细胞。例如,Yizhak等人(2019)通过RNA序列分析发现,正常组织中存在大量克隆扩增的癌变突变细胞。这些细胞虽然携带了癌变的基因改变,但大多数并不会发展成癌症。这表明,尽管基因突变是癌症发生的重要因素,但并非所有携带突变的细胞都会癌变。
细胞如何逃避癌变
细胞逃避癌变的机制一直是研究的热点。早期的研究主要集中在细胞死亡、衰老和免疫清除等机制上。然而,近年来的研究发现,正常发育过程本身可能是细胞逃避癌变的关键机制。例如,在Rb(视网膜母细胞瘤基因)缺失的小鼠中,尽管胚胎干细胞携带Rb突变,但它们在嵌合体中可以正常发育并贡献到大多数成年组织中,只有垂体除外。这表明,正常发育过程中的细胞分化和组织形成可能为细胞提供了一种“保护机制”,使其能够逃避癌变。
细胞系特异性癌变
不同细胞系对癌变的敏感性不同。例如,Rb和p107(Rbl1)双缺陷的视网膜细胞更容易发生癌变,而其他细胞系则表现出抗性。这种差异的原因尚不清楚,但可能与细胞的内在特性和细胞周期调控有关。细胞周期的失调是癌症的一个重要标志,因此,细胞周期的调控可能在癌变过程中起着关键作用。
癌症标志物与癌变过程
癌症标志物(如细胞周期失调、凋亡抵抗、DNA修复缺陷等)在多种癌症中普遍存在。然而,这些标志物在癌变易感和抗性细胞系中的表现并不一致。例如,Rb和p107双缺陷的视网膜细胞表现出多种癌症标志物,但并非所有携带这些标志物的细胞都会发展成癌症。这表明,尽管癌症标志物在癌变过程中普遍存在,但它们并不一定导致癌症。因此,研究者试图寻找一种能够区分癌变易感和抗性细胞系的关键标志物。
4月30日,四川大学华西医院陈大年教授作为第一作者,多伦多大学Rod Bremner研究员为通讯作者,该研究团队通过研究细胞周期持续时间(Tc)如何影响癌变能力,并探讨了Tc作为癌症易感性标志物的可能性。研究涉及多种肿瘤类型,发现Tc能够预测肿瘤易感性,并揭示了癌变细胞如何在不触发细胞凋亡、衰老或免疫监视的情况下逃避转化。相关内容以“Cell cycle duration determines oncogenic transformation capacity”为题发表在《Nature》期刊上。


图1 肿瘤抑制与细胞死亡、衰老和免疫浸润无关
图中展示了通过操纵SKP2-p27-CDK轴来抑制视网膜母细胞瘤的发生,并评估了这种抑制对多种癌症标志物的影响。结果显示,尽管Skp2基因敲除或杂合子缺失可以有效抑制肿瘤发生,但这种抑制作用并不伴随着细胞死亡增加、细胞衰老或免疫细胞浸润的显著变化。这表明,肿瘤抑制可以通过不依赖于这些常见癌症标志物的途径实现,提示细胞周期调控在肿瘤发生中可能起着更为关键的作用

图2 肿瘤抑制与 DNA 损伤、异常血管生成和顶极性缺陷无关
进一步探讨了肿瘤抑制对其他癌症标志物的影响,包括DNA损伤、异常血管生成和顶极性缺陷。结果显示,尽管肿瘤抑制可以纠正部分顶极性缺陷(如在Skp2−/−视网膜中),但其他标志物(如DNA损伤和异常血管生成)并未因肿瘤抑制而得到改善。这进一步强调了细胞周期持续时间(Tc)在肿瘤发生中的独特作用,即使在存在多种癌症标志物的情况下,细胞周期的改变可能是决定肿瘤易感性的关键因素。

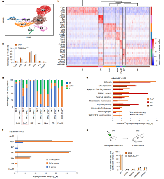
图3 肿瘤抑制不改变细胞系,但影响细胞周期通过单细胞RNA测序(scRNA-seq)
分析了P8小鼠视网膜的细胞类型和细胞周期状态,比较了肿瘤易感的 DKO 视网膜和肿瘤抗性的DKO-Skp2+/−视网膜。结果显示,肿瘤抑制并未改变细胞系,而是通过减少处于S期和G2/M期的细胞数量来实现,表明细胞周期的改变而非细胞系的改变是肿瘤抑制的关键机制。这为理解肿瘤抑制的细胞生物学基础提供了重要线索。

图4 肿瘤抑制延长细胞周期持续时间(Tc),且细胞起源具有最短的Tc通过EdU-BrdU 双标记法测量了细胞周期持续时间(Tc)和S期持续时间(Ts),并比较了不同基因操作对这些参数的影响。
结果显示,所有能够抑制肿瘤发生的基因操作均显著延长了Tc,而对Ts的影响较小。此外,肿瘤易感的细胞起源(如视网膜中的 Amacrine 细胞)具有最短的Tc,而抗性细胞系(如 Müller 细胞和水平细胞)的Tc较长。这表明Tc是区分肿瘤易感和抗性细胞系的关键标志物。

图5 细胞周期持续时间(Tc)作为癌症易感性的通用标志物在多种癌症模型(包括视网膜、垂体和肺部)中验证了Tc作为癌症易感性标志物的普遍性。
结果显示,无论是在Rb缺失的垂体、Rb和p53缺失的肺部,还是Kras或Braf激活的肺部,肿瘤易感细胞系的Tc始终是最短的,而抗性细胞系的Tc较长。这表明Tc是一个通用的癌症易感性标志物,能够跨越不同的组织类型和癌变驱动因素预测肿瘤发生。【全文总结】这篇文章通过研究多种癌症模型(包括视网膜、垂体和肺部),发现细胞周期持续时间(Tc)是区分癌变易感和抗性细胞系的关键标志物。研究显示,癌变易感细胞系具有较短的Tc,而抗性细胞系的Tc较长。通过操纵SKP2-p27-CDK2/CDK1轴,可以在不触发细胞死亡、衰老或免疫监视的情况下阻断肿瘤发生,且这种干预显著延长了Tc。这一发现不仅揭示了细胞周期在癌症发生中的重要作用,还为开发新的癌症预防和治疗策略提供了理论基础。来源:BioMed科技